
【中关村在线原创导购】2026 年,中国家庭购车决策重心已从个人驾驶乐趣,转向以家庭为核心的空间与场景需求;30 万级车型选购更聚焦 “全员舒适” 与 “全程可靠”。


本次聚焦四款热门中型/中大型SUV——魏派蓝山、理想L8、问界M7、领克09EM-P,从售价、尺寸、动力、智能等核心维度全面解析,帮你精准匹配家庭用车需求。
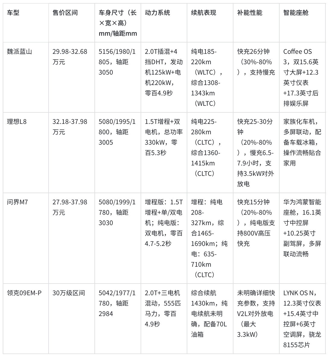
1. 魏派蓝山

魏派蓝山以29.98万元起售,主打6座家用场景,凭借超大空间、高效动力及扎实配置,成为同价位性价比优选。尺寸方面,车身长宽高达到5156/1980/1805mm,轴距3050mm,是四款车型中轴距最长的一款,2+2+2六座布局搭配宽裕的前后排腿部空间,即便满载三排也不会显得局促,彻底解决多孩家庭出行的空间焦虑。

动力上,该车搭载插电式混合动力系统,匹配4挡DHT专用变速箱,发动机最大功率125kW,后桥电机最大功率220kW,零百加速仅4.9秒,动力输出平顺且响应迅速。4挡DHT系统的优势的在于可适配多种路况,无论是城市通勤的低速平顺性,还是高速行驶的动力衔接,都能做到兼顾,同时WLTC最低荷电状态油耗仅6.5L/100km,兼顾动力与燃油经济性。

续航方面,搭载44.5kWh或52.3kWh三元锂电池,WLTC纯电续航185-220km,综合续航可达1308-1343km,日常通勤可纯电行驶降低成本,长途自驾无需频繁补能或加油。
2. 理想L8

理想L8定位中大型6座SUV,售价区间32.18-37.98万元,延续家族化的家用导向,凭借极致的舒适性和成熟的增程技术,深受家庭用户青睐。尺寸上,车身长宽高5080/1995/1800mm,轴距3005mm,空间表现仅次于魏派蓝山,2+2+2六座布局的第二排配备独立座椅,支持通风、加热、按摩及电动调节,搭配皇后座模式,能为家人提供越级的乘坐体验。

动力采用增程式动力系统,搭载1.5T四缸增程器,匹配双电机智能四驱,总功率330kW,总扭矩620牛·米,零百加速5.3秒,动力输出强劲且平顺。增程式系统的优势在于城市通勤可纯电行驶,搭载42.8kWh或52.3kWh三元锂电池,CLTC纯电续航225-280km,综合续航1360-1415km,彻底摆脱续航焦虑。

补能方面,直流快充20%-80%仅需25-30分钟,交流慢充需6.5-7.9小时,同时支持3.5kW对外放电,满足户外露营等场景需求。
3. 问界M7

问界M7覆盖增程与纯电双动力路线,售价区间27.98-37.98万元,提供5座和6座布局,依托华为的智驾与座舱技术,成为智能家用的热门之选。尺寸上,车身长宽高5080/1999/1780mm,轴距3030mm。5座版本后备厢容积达957L,放倒后可扩展至2252L,装载能力出色;6座版本适合小型家庭,兼顾乘坐与储物需求。

动力方面,增程版搭载1.5T GDI四缸增程器,匹配单电机或双电机,双电机总功率392kW,零百加速5.1-5.2秒,纯电续航208-327km,综合续航1465-1690km,搭载60-65L高压油箱,长途出行无需焦虑;纯电版搭载双电机,总功率387kW,零百加速4.7秒,续航635-710km,配备800V高压平台,30%-80%快充仅需15分钟,补能效率媲美燃油车。
底盘采用前双叉臂式独立悬架+后五连杆式独立悬架,高配车型配备闭式双腔空气悬架和连续可变阻尼减振器,舒适性不错。

核心优势在于智能层面,搭载华为乾崑智驾ADS 4和鸿蒙智能座舱,智驾系统完成度高,增程版配备1激光雷达,纯电高配版配备2激光雷达,支持全场景智能驾驶;鸿蒙座舱与鸿蒙体系兼容度极高,16.1英寸中控屏与10.25英寸副驾娱乐屏实现多屏联动,语音助手响应迅速,操作流畅,智能交互体验领先同级。
4. 领克09EM-P

领克09EM-P定位中大型SUV,依托沃尔沃SPA原生豪华架构,售价区间贴合30万级市场,提供5座和7座布局,主打运动驾驶质感,兼顾家用实用性。尺寸上,车身长宽高5042/1977/1780mm,轴距2984mm,空间表现符合正常水平,5座版本后排腿部空间宽裕,7座版本采用2+3+2布局,第三排适合儿童或短途乘坐,常规状态下行李舱容积691L,放倒后排后可扩展至1522L,满足家用装载需求。

动力上,搭载2.0T发动机+三电机的超级混动系统,最大功率可达555匹马力,零百加速4.9秒,动力强劲,是四款车型中驾驶质感最突出的一款。续航方面,配备40.1kWh宁德时代电池和70L油箱,综合续航可达1430km。

底盘采用铝制双叉臂前悬+集成式多连杆后悬架,复合叶片弹簧加持,铝制部件占比达48%,兼顾舒适性和运动性,支撑性出色,激烈驾驶时车身侧倾控制优秀,同时拥有90毫米空悬可调范围,可应对轻度越野场景,实现“可城可野”。
总结:四款车型均瞄准30万级家用SUV市场,各有核心优势,可根据家庭需求精准匹配。
本文属于原创文章,如若转载,请注明来源:2026年主流30万元级别SUV怎么选https://auto.zol.com.cn/1130/11303536.html

































































