
【中关村在线原创技术文章】2025年中国车市整体销量非常可观,简单来说八成以上主流车企同比实现正增长。而纯电动车型的优异表现,是多数车企实现销量同比增长的关键共性。其中4家车企年销量突破300万辆,在新势力阵营,打头阵的零跑汽车销量接近60万辆,小米汽车紧追小鹏汽车和赛力斯汽车。

比亚迪以 460.24 万辆的总销量蝉联中国车企榜首,同比增长 7.73%,其新能源结构出现关键变化:纯电动车销量 225.67 万辆,同比大涨 27.86%,插混车型销量 228.97 万辆,同比下滑 7.91%。两者销量差距从 2024 年的 72.04 万辆大幅缩小至 2025 年的 3.2 万辆,纯电销量即将反超插混。

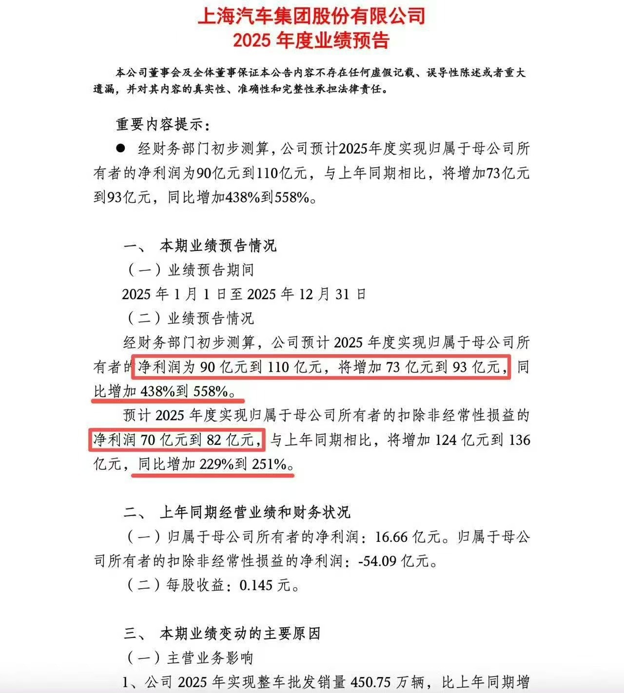
上汽集团位居销量榜第二,纯电动车同样是其增长核心,上汽乘用车、上汽通用五菱等品牌均靠纯电实现增量。其中五菱宏光 MINIEV 家族年销突破 43.5 万辆,四门版贡献约三分之二销量,五菱缤果系列销量超 21 万辆;宝骏品牌同比增长 12.3%,悦也 PLUS 销量超 2.6 万辆,云海车型交付量同比跃升 60% 至 1.1 万辆以上。

吉利汽车在2025年累计销量超302万辆,创历史新高,超额完成300万辆年度销量目标。其中,吉利银河品牌全年销量124万辆;领克品牌全年突破35万辆;极氪品牌单月突破3万辆。截至2025年底,吉利汽车历史累计销量已突破2000万辆。值得一提的是,吉利汽车将在2026年内推出约10款全新车型,全年销量目标定为345万辆,其中新能源目标222万辆。

新势力阵营在 2025 年迎来大洗牌,销冠由理想汽车易主为零跑汽车,小米汽车一举超越理想、蔚来。理想成为主流新势力中唯一销量同比下滑的车企,尽管其 2025 年发力纯电市场,推出 i8、i6 车型并定下目标:i8 稳定后月销 6000 辆,i6 月销 9000-10000 辆,力争高端纯电赛道 “保五争三”。

鸿蒙智行全年累计交付589107台,年同比增长32%;12月单月交付89611台,连续三个月创月度交付历史新高。
官方发布2025年华为乾崑智驾出行报告,根据海报显示全年累计辅助驾驶里程为43.6亿公里,全年累计避免可能得碰撞次数为165.6万次,全年累计辅助泊车次数为2.5亿次,车位到车位2.0使用次数为2524.8万次等。
总体来看,2025 年中国车市头部集中态势初显,新势力与民营企业市场份额分别从 2023 年的 3.6%、24.6% 升至 8.8%、33.1%,外资品牌份额快速下滑,头部企业间的竞争愈发激烈。
本文属于原创文章,如若转载,请注明来源:比亚迪第一/零跑新势力销冠 2025年主流车企全年销量汇总https://auto.zol.com.cn/1129/11291154.html

































































